Internship
B2B
ERP SYSTEM
Construction Management ERP System
FCP Insight
Optimizing operational efficiency through system redesign for a B2B internal management system.
Overview
FCP Insight is a B2B construction platform for project and resource management. As the product expanded, its interface became a dense collection of tools that users navigated through habit rather than intuition. A redesign was needed to improve operational efficiency and better support the daily workflows of staff, technicians, and managers.
My Role
I am the Sole UI/UX Designer on this initiative. As a newcomer to the construction tech space, I am responsible for the end-to-end process: from conducting foundational user research and mapping technical workflows to delivering the final UI/UX specifications.
Making Sense of Complex Ecosystems
The Challenge
Invisible Friction
Internal users have developed 'workarounds' and no longer 'see' the friction
Ambiguity to Action
Shift from traditional research methods to observing flaws in workflow logic.
High-complexity
High frequency & complexity interactions require a balance between density & clarity
The primary hurdle wasn't just a dated UI; it was "invisible friction." Internal users have used the system for so long that their workarounds have become muscle memory. Because they no longer "see" the problems, traditional interviews resulted in ambiguous data. I had to shift my strategy from asking users what was wrong to observing exactly where their workflows broke down.

The existing gap had forced teams to rely on in-person communication between technicians and managers as a workaround: a signal that the interface wasn't doing its job. Targeting this first would reduce operational friction immediately and establish a more coherent, documented workflow for both roles.

The Discovery Journey
User Stakeholder Interviews
Surveys and interviews with various user base including technicians, project managers and site leads
Audit of Legacy Logic
Breaking down interdependent screens an workflows to understand the underlying data relationships and logic gaps.
Information Architecture Redefinition

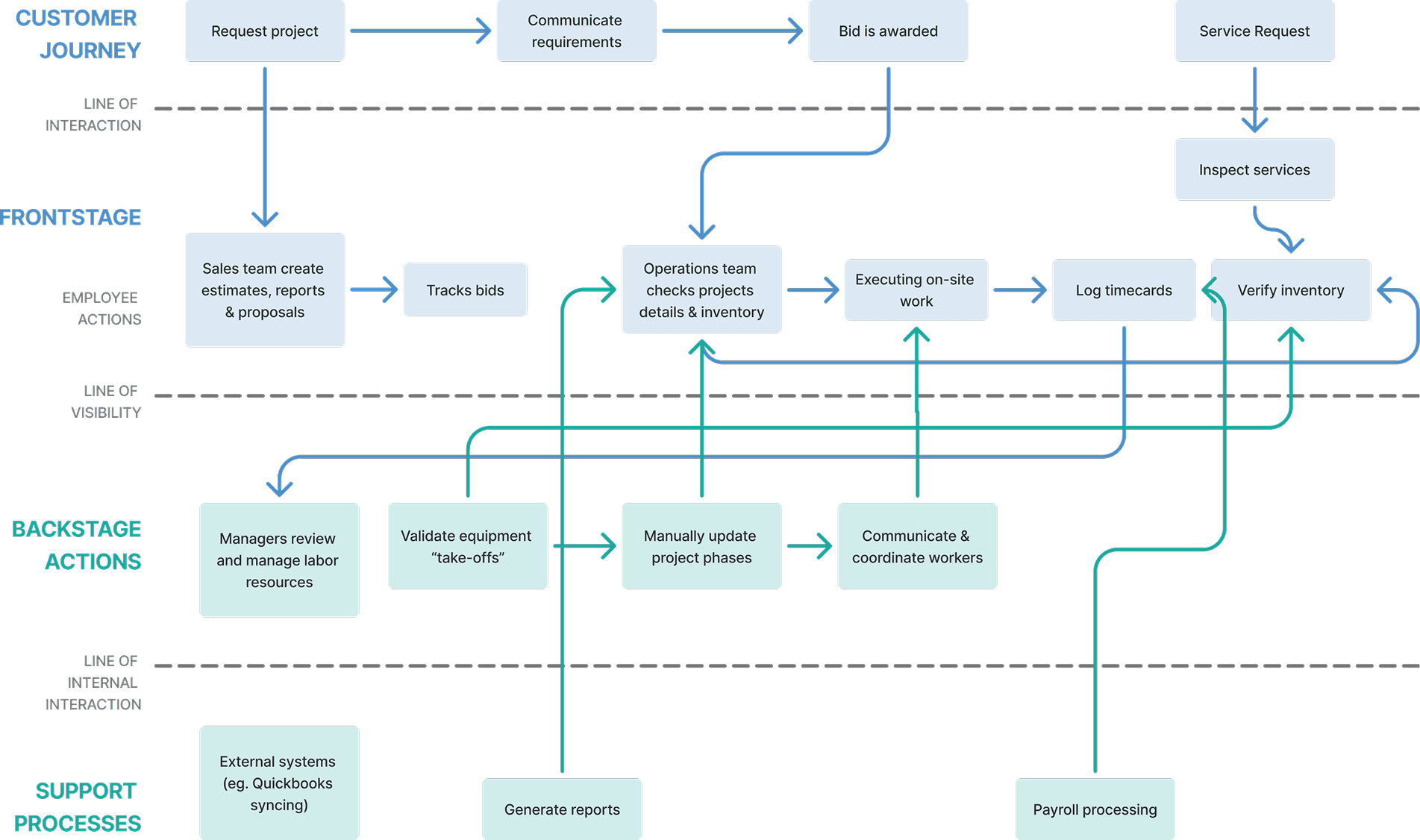
Service blueprint Map
My Design Focus
My work focused on building a strong foundation by mapping how users across different roles interact with each part of the system. By identifying where those interactions overlapped, I was able to pinpoint the highest-impact areas to prioritize in the redesign through research insights from surveys, interviews and UX audits.
Strategic Workflow Alignment
Managing resources and scheduling involves high-frequency, high-complexity interactions that require a balance between density and clarity.
Agile Rapid Prototyping
Prototype quick iterations to show concrete screens to accelerate requirement gathering and feedback loops
Modular Scalability
Focused on feasible, modular implementations that solve immediate workflow gaps while building toward a scalable, long-term system architecture
Outcomes (so far)
My research insights helped me identify gaps where the system could be meaningfully improved. I am employing an AI-assisted workflow for the rapid prototyping phase, using the help of tools like Stitch and Figma Make to quickly iterate and ideate.

By shifting from reactive user feedback to proactive workflow analysis, I took full ownership of the design agenda and established a research-backed foundation for all product decisions.
Aligned Stakeholders
I mapped out current state service blueprints and workflows to create a shared mental model of system friction among all stakeholders.
Reduce Uncertainty
Turning "invisible" habits into a documented list of functional requirements for the next phase of development.
Established Scalable Foundations
Transitioned from fixing surface-level bugs to building a consistent design system and modular architecture that supports long-term efficiency.
Next Steps
As the redesign moves toward implementation, future work will focus on:
Refining High-Density Modules: Finalizing the combined resource and scheduling calendar views based on feedback from the latest round of sacrificial wireframes.
Design System Expansion: Scaling the established UI patterns and branding to cover secondary modules, ensuring a cohesive experience across the entire B2B platform.
Validation through Usability Testing: Conducting structured testing on the new modular workflows to measure improvements in efficiency and a reduction in "invisible" friction
Onboarding & Progressive Disclosure: Designing a guided experience for new users to lower the barrier to entry while maintaining advanced configuration for power users.
